2024年12月31日,402永利集团/人工智能新药创智中心李诗良/李洪林团队、中国航天员科研训练中心航天医学全国重点实验室李英贤团队、瓯江实验室凌树宽团队,联合复旦大学附属华东医院郑拥军团队、上海市第六人民医院胡晓勇团队等多家单位在PNAS发表题为“Tamsulosin ameliorates bone loss by inhibiting the release of Cl⁻ through wedging into a novel allosteric site of TMEM16A”的研究论文。

TMEM16A,也称为ANO1,是一种重要的钙激活氯离子通道 (CaCC) ,在液体分泌、平滑肌收缩和肿瘤形成等生理过程中发挥着关键作用,其功能异常与多种疾病包括癌症、高血压和骨质疏松等有关,因此成为了药物研究的热点。尽管已有多个TMEM16A调节剂被报道,但它们的作用机制和精确的结合位点尚未明确。研究团队使用自主发展的分子三维相似性的方法SHAFTS,发现老药Tamsulosin对TMEM16A表现出微摩尔水平的抑制活性 (IC50 = 7.22 μM) 。接着,作者利用冷冻电镜技术,解析了TMEM16A与Tamsulosin的复合物结构(PDB: 8XLR,分辨率为2.93 Å),发现Tamsulosin楔入在TMEM16A细胞外结构域的全新的隐式口袋中,通过稳定TMEM16A在Ca2+离子激活状态下的预开放瞬时构象,阻止孔道打开以及Cl−的透过。随后,综合应用分子动力学模拟、电生理、点突变和功能实验,作者进一步验证了胞外 α5-α6 环上关键残基 R605 和 E624 在调节Tamsulosin结合和孔道活性中的关键作用。Tamsulosin像“楔子”一样插入胞外新口袋,诱导细胞外环(尤其是α5-α6环)发生显著的位移,进一步导致孔道相关螺旋发生明显构象重排。其中,α5中的 P595 和 α7 中的 G711 处所诱导形成的铰链作用使跨膜螺旋具有更高的灵活性,从而使 Y593 与 I641 协同有效地调控TMEM16A的“pre-open”状态。此外,Tamsulosin在动物模型中表现出显著的抗骨质疏松效果,为老药新用开辟了新途径。本研究不仅加深了我们对TMEM16A抑制机制的理解,还为开发针对TMEM16A的新型疗法提供了重要的结构基础。
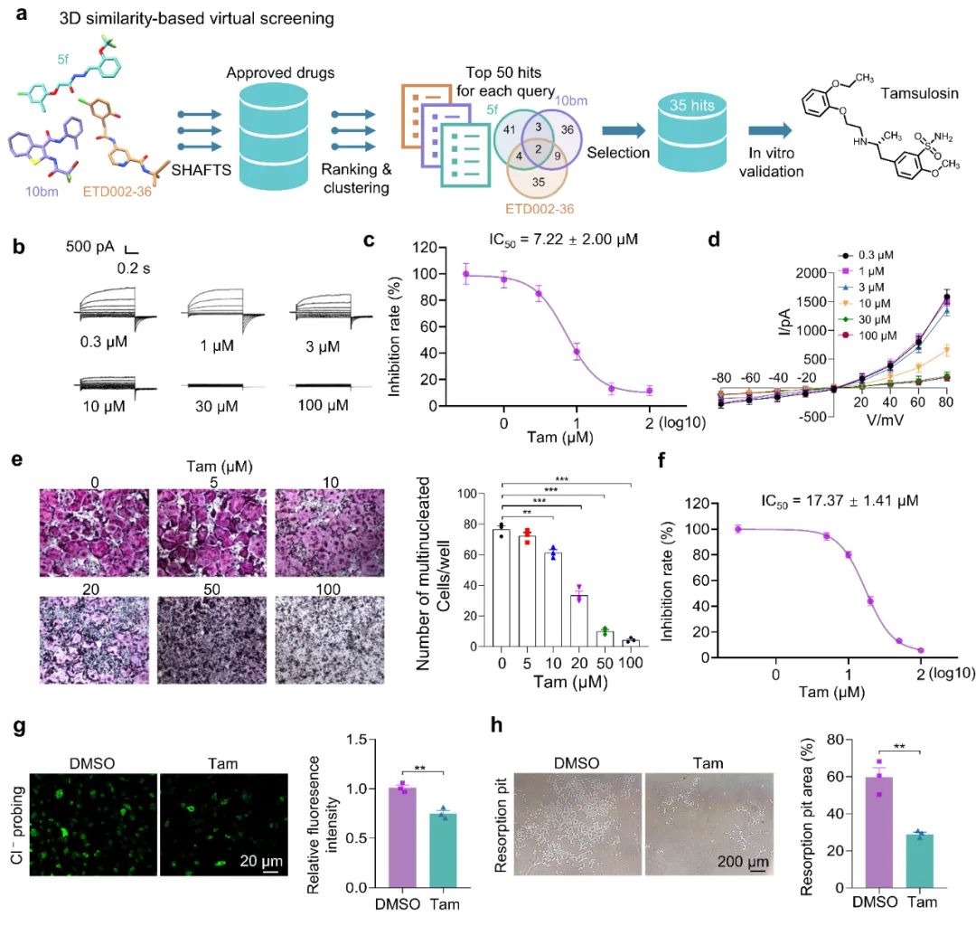
图1 Tamsulosin与TMEM16A胞外域隐藏口袋结合后的变构门控和调节机制示意图[4]该研究使用自主发展的分子三维相似性方法SHAFTS,从老药库中筛选出TMEM16A的候选抑制剂Tamsulosin。实验验证结果显示,Tamsulosin能够浓度依赖性地抑制TMEM16A电流 (IC50 = 7.22 μM) 和破骨细胞的分化,降低关键破骨细胞标志基因的表达。同时,它通过调控Cl⁻浓度和特定信号通路(如Syk-Btk-PLCγ2和CaMKIV-CREB-NFATc1),减少骨吸收。这证明了,Tamsulosin通过抑制TMEM16A,有效地抑制了 RANKL 诱导的破骨细胞分化和功能,揭示了 Tamsulosin 作为骨质疏松症潜在治疗药物的可能性。
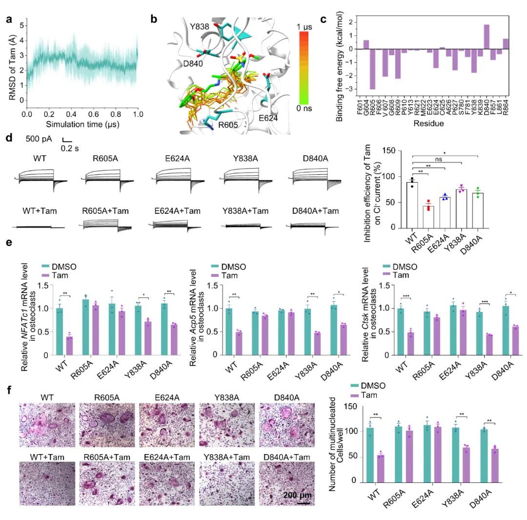
图2 Tamsulosin通过抑制TMEM16A抑制 RANKL 诱导的破骨细胞分化和功能[4]随后,研究团队通过冷冻电镜技术,解析了 TMEM16A 与 Tamsulosin 复合物的三维结构,发现Tamsulosin结合在 TMEM16A 细胞外结构域的一个新结合位点。结构分析显示,Tamsulosin像“楔子”一样嵌入跨膜螺旋环(α1-α2、α5-α6和α9-α10环)之间的隐藏口袋,导致门控位置的通道孔径小于氯离子的半径 (1.81 Å) ,从而阻止阴离子通过。这表明,Tamsulosin 的结合使通道处于钙离子激活状态下的关闭状态,其作用机制与此前研究的 TMEM16A 抑制剂有所不同。Tamsulosin的甲氧基苯磺酰胺部分通过磺酰胺基团与α5-α6 环上的 G608、Y613 和 E624 形成极性相互作用。此外,参与 Tamsulosin 相互作用的残基在 TMEM16 蛋白中表现出高度保守性,表明其他TMEM16亚型可能具有类似的调节机制。图3 Tamsulosin楔入TMEM16A细胞外结构域的全新的隐式结合口袋中,通过稳定TMEM16A在Ca2+离子激活状态下的预开放瞬时构象,阻止孔道打开以及Cl⁻的透过[4]为了深入研究 Tamsulosin 与 TMEM16A 的结合机制,研究团队首先进行了分子动力学模拟。结果显示,Tamsulosin 在1 μs 的模拟过程中结合的相对稳定。通过MM-PBSA计算,研究团队评估了口袋周围残基对 Tamsulosin 结合的贡献,其中R605对结合能贡献最大 (-3.004 kcal/mol) 。基于计算结果,团队对R605、E624、Y838和D840进行了丙氨酸突变实验。电生理实验结果显示,R605A 和 E624A 的突变显著削弱了 Tamsulosin 的抑制效果,而 Y838A 和 D840A 对其影响不大。同样,在破骨细胞分化实验中,R605A 和 E624A 突变也显著减弱了 Tamsulosin 的抑制作用,验证了这些关键残基在药物效应中的重要性。上述研究表明,位于 α5-α6 环上的氨基酸 R605 和 E624 在 Tamsulosin 与 TMEM16A 的结合中起关键作用。图4 TMEM16A 胞外结合位点的计算及功能验证[4]研究团队通过将 TMEM61A/Tamsulosin 复合物的结构(PDB: 8XLR,青色)与经典的无钙结合状态下的冷冻电镜结构(PDB:5OYG,紫色)进行比较,发现Ca²⁺的结合触发 α6 螺旋的构象重排,使其从 α 螺旋转变为 π 螺旋,激活了通道。另外,Tamsulosin 的结合引起了胞外 loop 环的显著构象变化,使得 α5 和 α6 螺旋发生移位,继而导致 P595 和 G711 残基引发铰链效应,使 α5 和 α7 更靠近孔口,并且 α5 和 α7 的二级结构遭到破坏,氢键网络发生重排。离子通道孔径的分析表明,TMEM16A/Tam_Ca²⁺的通道外前庭没有显著收缩,而门控的孔径大小变化趋势与5OYG相反,呈现出缩小和关闭状态。在 I641 和 Y593 的位置,孔径明显缩小,使通道维持在封闭状态。这表明,通道外前庭受到 Tamsolusin 在胞外结合的影响,通过调节孔径中氨基酸 P595、Y593 和 I641 的构象,使通道变窄,进而阻止了阴离子的渗透。在分子动力学模拟中,作者也观察到这一被 Tamsolusin 捕获的预开放的瞬时构象能持续存在。
作者通过突变实验验证了门控关键残基 Y593 和 I641 的重要性。在这两个位置的单突变显著削弱了 Tamsulosin 的抑制效果,而 Y593/I641 双突变几乎完全消除了其抑制作用。这些结果表明,Y593 和 I641 是 Tamsulosin 诱导的 TMEM16A 构象变化和通道关闭的关键位点,直接影响了破骨细胞的分化过程。通过这些研究,该团队深入揭示了 Tamsulosin 通过与胞外口袋结合来间接调控 TMEM16A 通道状态的机制。图5 TMEM16ATam_Ca2+的通道构象及 Tamsulosin 在胞外结合的间接抑制机制[4]为了评估 Tamsulosin 对 OVX 诱导的骨丢失的治疗效果,研究团队在手术后三个月开始对 OVX 和假手术小鼠进行为期4周的 Tamsulosin 治疗,剂量分别为低 (1.0 mg/kg/d) 、中 (3.0 mg/kg/d) 和高 (9.0 mg/kg/d) 。Micro-CT分析显示,与PBS处理的OVX组相比,Tamsulosin 治疗组的小鼠骨体积/总体积 (BV/TV) 、骨小梁数量 (Tb.N) 和厚度 (Tb.Th) 增加,结构模型指数 (SMI) 降低,且呈剂量依赖性。进一步的检测发现, Tamsulosin 治疗降低了血清CTX-1水平以及破骨细胞标志基因 (NFATc1、Acp5和 Ctsk) 的表达。结果表明,Tamsulosin 能够有效抑制 OVX 诱导的骨丢失,具有潜在的治疗骨质疏松症的应用价值。
图6 Tamsulosin有效保护 OVX 诱导的骨质流失[4]TMEM16A 功能障碍与骨质流失密切相关。然而,复合物结构信息匮乏阻碍了有效的靶点确证和新药发现。通过老药新用的计算筛选,本研究发现了 Tamsulosin 能有效抑制 TMEM16A 电流,体外实验显示其抑制 RANKL 诱导的破骨细胞分化,且在 OVX 小鼠模型中对骨质流失有显著保护作用。通过对冷冻电镜复合物结构分析发现,Tamsulosin结合于TMEM16A的胞外全新的隐式口袋,并确定了残基 R605 和 E624 的关键作用,这些发现揭示了 TMEM16A 全新的变构抑制机制。Tamsulosin 通过影响通道构象的方式进行别构调控,稳定 TMEM16A “pre-open”的瞬时构象,阻止了Cl⁻离子的渗透。尽管已有几种 TMEM16A 调节剂被报道,但尚无临床批准药物。Tamsulosin 作为已用于治疗良性前列腺增生的上市药物,为开发更安全有效的 TMEM16A 抑制剂提供了新的思路,该团队的研究为其在骨质疏松症等疾病中的应用提供了可能性。
李诗良、孙维佳、李爽为本研究的共同第一作者,参与本研究工作的还有华东理工大学402永利集团朱丽丽副教授和王蕊教授、河北老员工命科学公司郭帅副研究员等。该工作得到了中国国家自然科学基金 (82425104,82173690,82192880,82192882) 的资助。[1] Sun W, Guo S, Li Y, et al. Anoctamin 1 controls bone resorption by coupling Cl− channel activation with RANKL-RANK signaling transduction. Nature communications. 2022, 13(1):2899.[2] Dang S, Feng S, Tien J, et al. Cryo-EM structures of the TMEM16A calcium-activated chloride channel. Nature. 2017, 552(7685):426-429.[3] Peters C J, Gilchrist J M, Tien J, et al. The sixth transmembrane segment is a major gating component of the TMEM16A calcium-activated chloride channel. Neuron. 2018, 97(5):1063-1077.[4] Li S, Sun W, Li S, et al. Tamsulosin ameliorates bone loss by inhibiting the release of Cl− through wedging into a novel allosteric site of TMEM16A. Proceedings of the National Academy of Sciences of the United States of America. 2025, 122(1):e2407493121.
供稿:李爽/张怡清